过大年,写春联。2025(乙巳)年春节即将来临,为喜迎新春佳节,展现甘肃省文学艺术界的蓬勃活力,甘肃新媒体集团举办了“乙巳迎新春 贺岁新甘肃——2025新甘肃蛇年春联征集活动”,目前评选工作圆满结束。

本次活动自开展以来,受到了广大楹联爱好者的热烈响应和积极参与,共收到来自北京、重庆、广东、湖南、陕西、甘肃等全国32个省、自治区、直辖市及海外楹联爱好者的2556副作品,作品内容丰富多彩,既有传统春联的韵味,又融入了甘肃元素和陇原风貌,充分展现了陇原大地的精神风貌和文化底蕴。
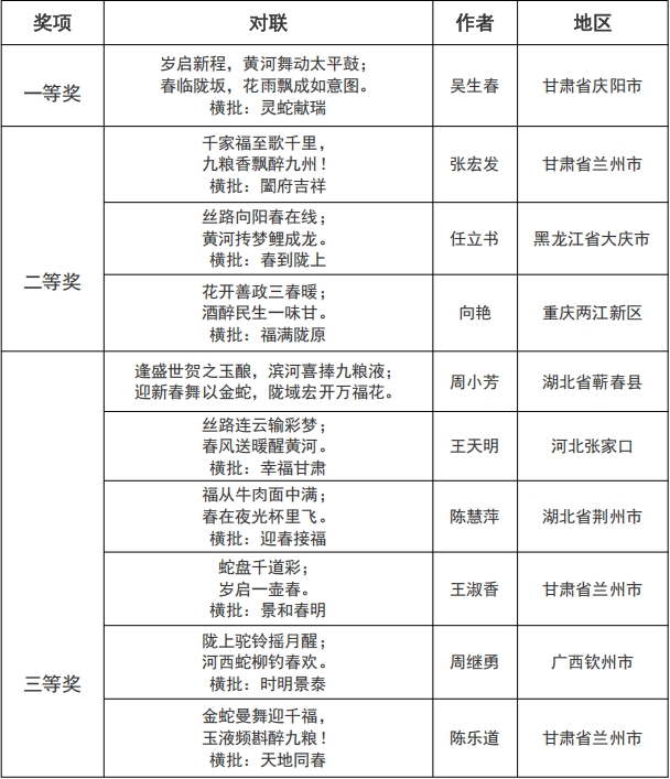
经过一个月的严格筛选和认真评选,最终产生了一、二、三等奖作品共10副以及30副优秀作品。
本次活动得到了甘肃滨河集团和完美(中国)有限公司甘肃分公司的大力支持。1月21日,来自甘肃省内知名书法家们挥毫泼墨,与“甘肃小记者”们共同书写春联,为现场观众送上了新春的祝福。

此次活动征集的优秀作品都将在新甘肃客户端等平台进行集中展播宣传,并将所有获奖作品印制成《2025新甘肃乙巳春联集》,以飨读者。
2025新甘肃蛇年春联征集活动获奖作品

2025新甘肃蛇年春联征集活动优秀作品



